近日,国家知识产权局官网发布关于调整商标缴费流程相关事项的公告。公告中显示,自2019年12月30日之后提交的商标申请,在申请业务受理和后续业务核准之前增加缴费通知环节,实现先通知后缴费。商标当事人和代理机构应在收到缴费通知书之日起15日内缴纳商标费用。

国家知识产权局关于调整商标缴费流程相关事项的公告
为贯彻落实商标便利化改革要求,进一步简化商标业务缴费流程,推进财政票据电子化改革,统一各类商标业务缴费方式,决定针对商标业务缴费流程相关事项进行调整。现公告如下:
一、设置缴费通知环节
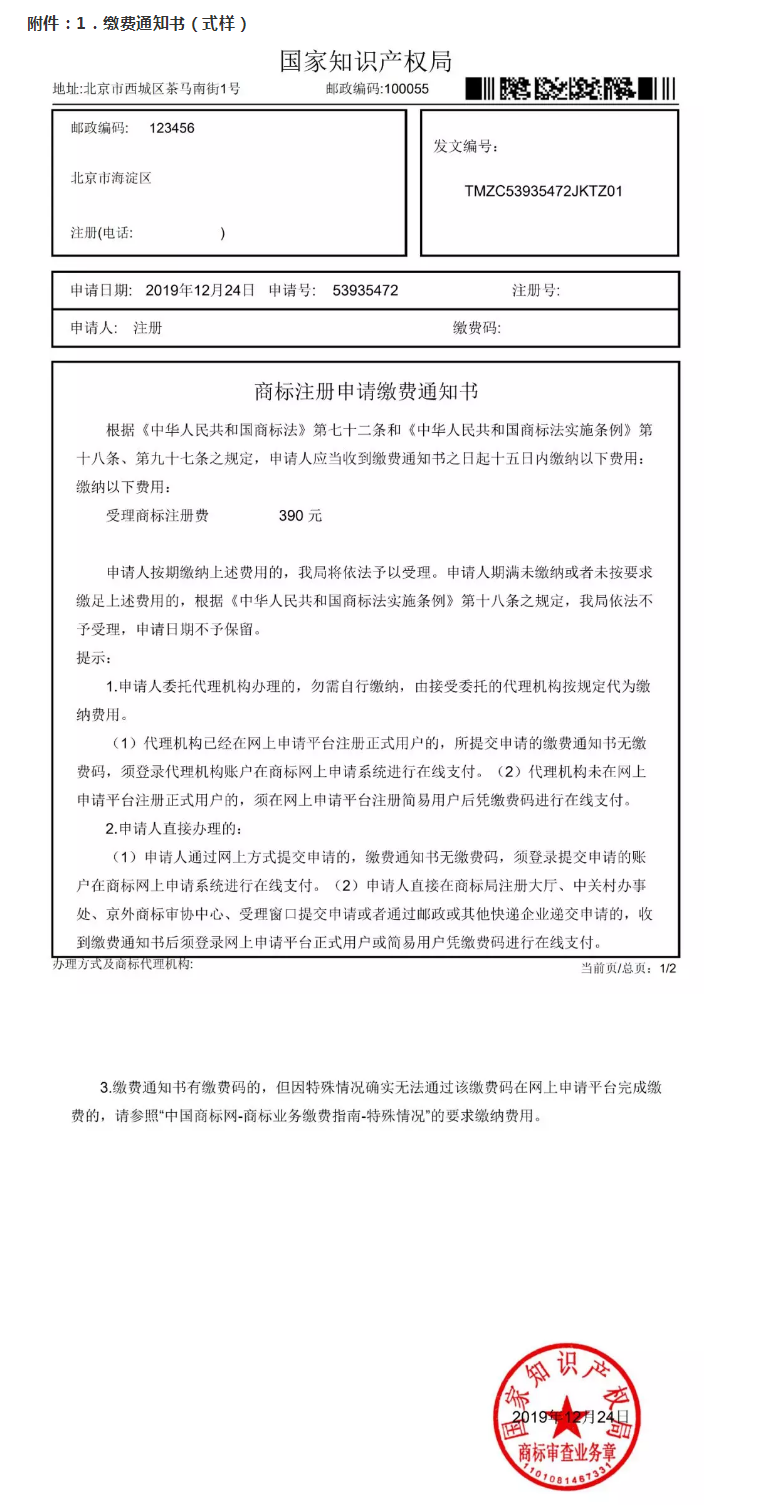
自2019年12月30日之后提交的商标申请,在申请业务受理和后续业务核准之前增加缴费通知环节,实现先通知后缴费。商标当事人和代理机构应在收到缴费通知书之日起15日内缴纳商标费用。缴费通知书样式见附件。
二、启用财政电子票据
根据《财政部关于统一全国财政电子票据式样和财政机打票据式样的通知》(财综〔2018〕72号)规定,商标票据统一调整为全国财政电子票据,财政电子票据可以入账报销。各单位接收票据后,应严格按照有关部门规定,确保入账票据真实可靠,防止票据重复入账报销。
三、设置缴费衔接期
2019年12月30日至2020年2月29日为缴费衔接期。2019年12月30日之前提交的商标申请,适用原缴费规则。2020年2月29日之后,适用原缴费规则的商标申请仍未完成缴费的,我局统一发放缴费通知书,当事人和代理机构需按照本公告流程进行缴费。
2019年12月30日之后提交的商标申请,商标申请当事人和代理机构可通过商标网上服务系统缴费,无需汇款。已汇至商标局的费用,除用于缴纳适用调整前规则执行的商标申请缴费外,可向商标局申请退款。
本次商标缴费相关事项涉及商标业务缴费和票据开具方式,请商标业务当事人及代理机构认真阅读相关业务申请指南,以免影响商标业务的正常办理。
特此公告。
附件:1.缴费通知书(式样)

附件:2.商标国际注册缴费通知书(式样)

国家知识产权局
2019年12月27日
便捷链接:注意!国知局公告:调整
本文来源:网络?买卖商标注册授权入驻“天猫”“京东”“拼多多”“抖音头条”“商标百科”
版权说明:上述为转载或编者观点,不代表亿佰倍懂商标意见,不承当任何法律责任
亿佰倍懂商标官方微信
欢迎关注亿佰倍懂
微信号:K58158 热门TAGS
购买上海商标 商标复审 商标撤三答辩 商标驳回复审 国际商标驳回 知名商标转让 白酒商标网 19类商标转让 18类商标转让 17类商标转让 16类商标转让 15类商标转让 14类商标转让 13类商标转让 11类商标转让 12类商标转让 10类商标转让 9类商标转让 8类商标转让 7类商标转让 6类商标转让 5类商标转让 4类商标转让 3类商标转让 2类商标转让 1类商标转让 T恤商标转让 红酒商标转让 黄酒商标转让 水饺商标转让 糖果商标转让 闲置商标转让 商标购买网站 月饼商标转让 购买月饼商标 购买牛奶商标 牛奶商标转让 购买餐饮商标 餐饮商标转让 啤酒商标转让 购买啤酒商标 购买酒类品牌 酒类品牌转让 购买饮料商标 饮料商标转让 食品商标转让 购买食品商标 购买镀膜商标 镀膜商标转让 机油商标转让 购买机油商标 头枕商标转让 购买头枕商标 车衣商标转让 购买车衣商标 购买车贴商标 车贴商标转让 凉垫商标转让 睡袋商标转让 包子商标转让
联系方式
【商标网】
企业QQ:1728988888
手机: 18211558558
官方微信:K58158
广东(总部)北京(分部)深圳(分部)

*截止
,共有人阅读了本文。


40
加工服务